您好,欢迎来到CRA国际! 请登录|免费注册 服务热线:139-2805-1668

资讯中心

最新最全的行业信息
标准引领钢铁行业绿色发展——《再生钢铁原料》国家标准解读
发布时间:2020-12-23 08:04:01 浏览:416

一、前言

2020年12月14日,国家市场监督管理总局(国家标准化管理委员会)批准发布《再生钢铁原料》(GB/T 39733-2020)推荐性国家标准,该标准将于2021年1月1日起正式实施。《再生钢铁原料》国家标准的发布实施,将在提升优质再生钢铁原料的品质质量,促进钢铁行业节能减排、绿色发展、有效利用国外铁素资源等方面发挥积极作用,对行业高质量发展具有重要的战略意义。

二、标准主要研制过程

2020年3月9日,冶金工业信息标准研究院、中国废钢铁应用协会等单位申请制定《再生钢铁原料》国家标准,经中国钢铁工业协会批准后,上报国家标准化管理委员会。

2020年4月7日,生态环境部组织相关单位召开视频会议,协调解决进口再生钢铁原料主要问题。

2020年5月22日,标准编制工作组在天津组织召开标准研讨会,50余家单位、100多名专家参会。

2020年7月28日,标准编制工作组在上海组织召开标准研讨会。

2020年9月23日,生态环境部等部门在北京组织召开标准协调会。

2020年9月30日,标准编制工作组在北京召开研讨会。

2020年10月13日,《再生钢铁原料》国家标准启动会在上海举行。

2020年10月24日,《再生钢铁原料》国家标准公开向社会广泛征求意见。

2020年11月29日,《再生钢铁原料》国家标准审定会在北京召开。

2020年12月14日,《再生钢铁原料》国家标准批准发布。

三、标准的主要内容

1、标准的适用范围 

《再生钢铁原料》国家标准主要规定了术语和定义、分类、技术要求、检验方法、验收规则等内容;范围包括炼铁、炼钢、铸造及铁合金冶炼时作为铁素炉料原料使用的再生钢铁原料。

新标准既适用于国内再生钢铁原料资源的加工及处理,也适用于国际符合标准要求的再生钢铁原料资源进口。

2、标准的术语和定义

《再生钢铁原料》国家标准的术语和定义包括回收料、再生钢铁原料、夹杂物、分拣、剪切、破碎、打包等内容。涉及再生钢铁原料的属性、主要技术指标、加工处理过程几个方面需要界定的定义。

1)再生钢铁原料属性方面:

明确“回收料”的定义。是指丧失原有利用价值或者虽未丧失利用价值但被抛弃或者放弃的钢铁制品或钢铁碎料,即相当于“废钢铁”。

“再生钢铁原料”是回收料经过分类及加工处理,可以作为铁素资源直接入炉使用的炉料产品。明确了“再生钢铁原料”是炉料产品,是经过分类及加工处理,符合环保技术要求的铁素炉料。

2)主要技术指标方面:

明确“夹杂物”的定义。在产生、收集、包装和运输过程中混入再生钢铁原料中的非金属物质,包括木废料、废纸、废塑料、废橡胶、废玻璃、石块及粒径不大于2 mm的粉状物质(灰尘、污泥、木屑、纤维末等),但不包括包装物及在运输过程中使用的其他物质。

3)加工处理方面:

明确分拣、拆解、剪切、破碎、打包等加工工艺,强调再生钢铁原料的加工处理过程。

比如:“分拣”是将回收的钢铁制品按化学成分、物理规格、用途等要求分类筛选以及与其他物质分离,成为特定类别的再生钢铁原料的过程。“剪切”将回收的钢铁制品经过切割或剪断,成为物理规格符合要求的再生钢铁原料的工艺过程。“打包”是将回收的钢铁制品使用专业设备压制成型成为包块型再生钢铁原料的工艺过程。

3、标准的分类、牌号

《再生钢铁原料》国家标准强调分类及加工处理。

标准明确:通过不同的加工方式,按物理规格和化学成分将再生钢铁原料分为7个类别。即:重型、中型、小型、破碎型、包块型、合金钢、铸铁等7类再生钢铁原料。

按原料来源及质量特征将再生钢铁原料分为18个牌号,每个牌号对原料属性和典型实例都做了解释说明。

以下从7方面对再生钢铁原料的分类及牌号进行概况。

Ⅰ.重型再生钢铁原料:一般指厚度在6.0mm以上或直径10mm以上的实心体,长度≤1500mm;宽度≤600mm;单重≤1500kg。

设置2个牌号。

HRS101:原料来源为一定使用年限后退役的钢铁制品,包括各种报废的大型设备、铁路报废设备材料、各种报废的大型钢结构件、各种报废的大型船舶等。如:大型机床、工矿机械、钢轨、车轮、车轴、钢结构、钢管、型钢、板材及各类旧钢材等。

HRS102:原料来源为生产或加工过程中形成的余料或尾料,包括钢铁生产过程中产生的切头切尾、残次品、降级品。如:钢锭或钢坯的切头、切尾;钢材坯残次品;钢板冲压后产生的余料或尾料等。

图片

图1  重型再生钢铁原料HRS101

图片

图2  重型再生钢铁原料HRS102


Ⅱ.中型再生钢铁原料:一般指厚度在4.0mm以上或直径8mm以上的实心体,长度≤1500mm;宽度≤600mm;单重≤1500kg。

设置2个牌号。

MRS201:原料来源为一定使用年限后退役的钢铁制品,包括各种报废的中小型设备、中型钢结构件、中小型船舶等。如:中小型机床、工矿机械、各种中小型零部件、铸钢件、中小型船舶拆解或维修产生的各种钢板等。

MRS202:原料来源为各种钢材加工过程中形成的余料或尾料。如:各种钢材加工过程中产生的余料或尾料、钢板冲压后产生的余料或尾料。

图片

图3  中型再生钢铁原料 MRS201

图片

图4  中型再生钢铁原料MRS202


Ⅲ.小型再生钢铁原料:一般指厚度厚度在2.0mm以上的再生钢铁原料,也包括厚度在2.0mm以下的新料。长度≤1500mm;宽度≤600mm;单重≤1500kg。

设置3个牌号。

LRS301:原料来源为使用一定年限后退役的钢铁制品,包括各种报废的小型设备、各种报废的小型机动车或电动车架等。如:各种报废的小型设备、零部件、生活五金等。

LRS302:原料来源为各种钢材加工过程中形成的余料或尾料。如:各种钢材(型钢、圆钢、角钢、钢板)加工过程中产生的余料或尾料;钢板冲压后产生的余料或尾料。

牌号LRS303:厚度2.0mm以下,各种钢材加工过程中形成的新料。如:汽车板、家电板加工过程中产生的余料或尾料等。

图片

图5  小型再生钢铁原料LRS301

图片

图6 小型再生钢铁原料LRS303


Ⅳ.破碎型再生钢铁原料:堆密度:≥0.8t/m3。

设置3个牌号。

SRS401:原料来源为回收的汽车拆解料。如汽车拆解料。

SRS402:原料来源为以小型或厚度小于2.0mm的其他型回收料为原料。如回收家电、机器零件、各种小型设备、涂镀钢板、彩钢瓦等。

SRS403:原料来源为工业加工余料。如汽车板、家电板等其他单一的板材加工余料或尾。

图片

图7 破碎型再生钢铁原料SRS401/402

图片

图8 破碎型再生钢铁原料SRS403


Ⅴ.包块型再生钢铁原料:长≤1500mm;宽≤1000mm;高≤1000mm;单重≤2000kg。

设置3个牌号。

BRS501:原料来源为以汽车板或其他单一品种加工余料或尾料。如汽车板冲压后产生的余料、家电板余料、硅钢片余料或尾料。

BRS502:原料来源为回收的旧钢筋(螺纹、线材)。如由回收的旧钢筋(螺纹钢及线材)打包成型。

BRS503:原料来源为钢材机械加工过程中产生的钢刨花、钢屑。如钢材在机械加工过程中产生的钢刨花、钢屑等。

图片

图9 包块型再生钢铁原料BRS501

图片

图10 包块型再生钢铁原料BRS502


Ⅵ.合金钢再生钢铁原料:长≤1500mm;宽≤1000mm;单重≤1500kg。

设置3个牌号。

ARS501:原料来源为镍铬系列不锈钢回收件或加工余料,含镍(Ni)量不小于7.0%。如镍铬系不锈钢回收件、镍铬系不锈钢材加工时形成的余料或尾料、船舶拆解或维修产生的各种镍铬系列不锈钢板、管材以及机器零部件等。

ARS502:原料来源为铬系不锈钢回收件或加工余料,含铬(Cr)量不小于11.5。如:铬系不锈钢回收件如机器、设备、器械、结构件等不锈钢部分;铬系不锈钢材加工时形成的余料或尾料。

ARS503:原料来源为回收的合金钢为原料,包括使用失效的工具钢、模具钢、轴承钢、齿轮钢、高温合金等回收件;机械加工产生的刨花、合金钢屑。如:以工具钢、模具钢、轴承钢、齿轮钢、高温合金等合金钢为原料;合金钢加工余料或尾料等。

Ⅶ.铸铁再生钢铁原料:厚度≥2.0mm;长≤1500mm;宽≤1000mm;单重≤1500kg。

设置2个牌号。

CRS501:原料来源为厚度在2.0mm以上,使用一定年限后退役的铸铁制品,包括各种回收的铸铁设备、各种回收的小型铸铁产品。如:各种回收的小型铸铁设备、铸铁零部件、小型铸铁产品等。

CRS502:原料来源为厚度2.0mm以上,各种铸铁件加工过程中形成的余料或尾料。如:铸件或铸造生产加工后产生的余料或尾料。

图片

图11 合金钢再生钢铁原料ARS601/ARS602

图片

图12 铸铁再生钢铁原料CRS701


4、夹杂物要求 

《再生钢铁原料》国家标准对夹杂物的指标要求非常严格,这个指标在标准执行过程中一定要非常谨慎。首先在采购原料的过程中就要严把质量关,确保原料质量符合要求;其次在交货及运输过程中,每个环节都要确保再生钢铁原料干净整洁,避免由于夹杂物超标造成退货或者其他损失。

再生钢铁原料的夹杂物要求应符合表1的规定。

表 1 再生钢铁原料夹杂物要求

图片

夹杂物指标分牌号分布如下:

1)夹杂物含量不大于0.3%的牌号有10个。分别为重型料、中型料、小型料中的切头或者余料尾料,即相当于新料(4个牌号);打包料中的余料或者尾料,刨花、钢屑等(2个牌号);合金钢料中的余料尾料或者合金钢料(3个牌号);铸铁料中的余料或者尾料(1个牌号)。

2)夹杂物含量不大于0.8%的牌号有5个。分别为重型料、中型料、小型料中以旧回收料为原料的产品(3个牌号);打包料中以回收的旧钢筋打包成型的产品(1个牌号);铸铁料中以旧回收料为原料的产品(1个牌号)。

3)夹杂物含量不大于1.0%的牌号有3个。均为破碎型再生钢铁原料(3个牌号)。

《再生钢铁原料》国家标准对夹杂物的指标要求非常严格,为了避免不必要的损失和可操作执行,在夹杂物检测方法上,增加了对2mm以下筛下物进行磁选的环节。通过磁选,可以将氧化铁皮等金属氧化物磁选分离,剩余的为非金属夹杂物;通过磁选环节,可以确保对再生钢铁原料非金属夹杂物的准确监控。

5、其他要求 

《再生钢铁原料》国家标准中还规定,再生钢铁原料应分类存放,同时不应混有放射性物质和爆炸性物品。

再生钢铁原料应严格限制《国家危险废物名录》中的废物,依据GB 5085.1~GB 5085.6鉴别标准中凡具有腐蚀性、毒性、易燃性、反应性等一种或一种以上危险特性的其他危险废物。再生钢铁原料中危险废物的重量不应超过总重量的0.01%。

6、检验项目 

《再生钢铁原料》国家标准中明确需要对放射性污染物、爆炸性物品、危险废物、夹杂物指标进行检验。

其中,放射性污染物有专门的附录作为检测方法;爆炸性物品通过感官检验;危险废物采用GB 5085.1~GB 5085.6的规定执行。

夹杂物指标的检验概括为:①首先对非金属物质如:木废料、废纸、废塑料、废橡胶、废玻璃、石块等进行分拣;②然后使用2mm筛孔的筛子对原料样品进行筛分,筛分出不大于2mm的粉状物(灰尘、污泥、木屑、纤维末等);③通过磁选设备磁选出金属物质(铁粉、钢屑、氧化铁等);④最后将分拣出的物质和2mm筛下物,减去磁选出的金属物质,来计算样品中的夹杂物含量。

7、检验结果的判定

《再生钢铁原料》国家标准规定放射性污染物、爆炸性物品、危险废物任一项不符合要求,则该批再生钢铁原料不符合标准要求。

对于夹杂物的检测,取样时应事先准备双倍样本。当第一次检验不符合要求时,应对第二份样品进行复检,然后与第一次检验结果进行加权平均。当加权平均结果符合要求,则判定夹杂物含量合格,否则判定该批再生钢铁原料不符合。

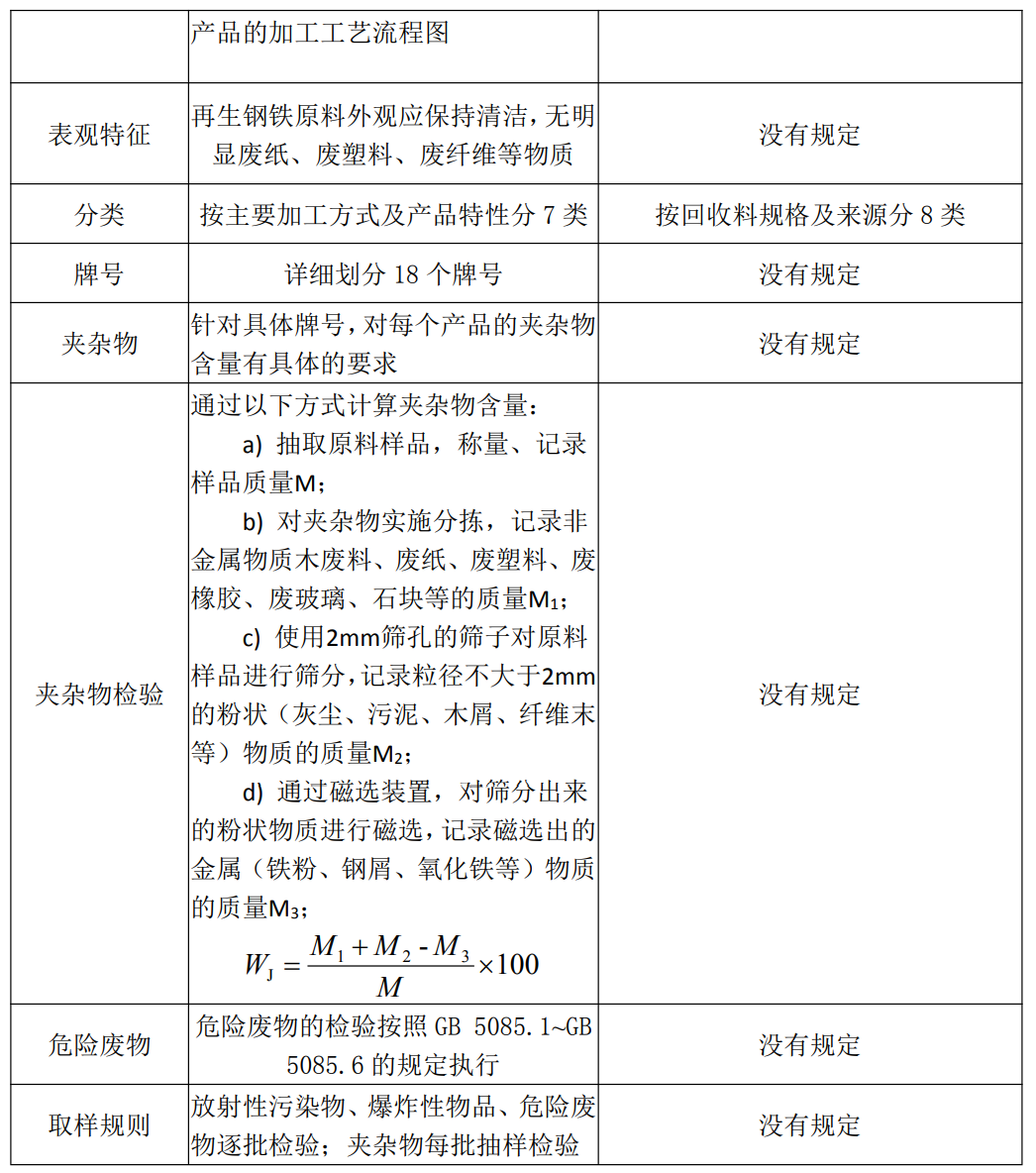
四、《再生钢铁原料》与《废钢铁》的主要区别

GB/T 39733-2020《再生钢铁原料》与GB/T 4223-2017《废钢铁》国家标准的主要区别见表2。

图片
图片

GB/T 4223-2017《废钢铁》作为回收料标准,在废钢铁的术语和定义、分类和来源方面进行了概况。但在加工方式、表观特征、牌号、夹杂物及检验、危险废物、取样规则等方面没有做出明确的规定。

GB/T 39733-2020《再生钢铁原料》作为产品标准,在术语和定义、加工方式、表观特征、分类、牌号、夹杂物及检验、危险废物、取样规则等方面都做了具体的规定和要求。

通过新的国家标准,明确了再生钢铁原料的检验项目,具体检测方法及验收规则,可以确保对进口再生钢铁原料的有效监控和检测,实现国际优质可再生铁素资源的有效利用。该标准对保证再生钢铁原料的质量,提高国际、国内铁素资源的品质提供了重要的标准依据和支撑。

五、总结

5.1 “再生钢铁原料”是指丧失原有利用价值或者虽未丧失利用价值但被抛弃或者放弃的钢铁制品或钢铁碎料,经过分类及加工处理,可以作为铁素资源直接入炉使用的炉料产品。

5.2 GB/T 39733-2020《再生钢铁原料》国家标准,在术语和定义、分类、技术要求、检验方法、验收规则、运输和质量证明书等方面都做了详细的规定。为能够推动再生钢铁原料资源进口提供了重要的技术依据和标准支撑。

5.3 再生钢铁原料通过不同的加工方式,按外形尺寸和化学成分分为7大类;按原料来源及质量特征分为18个牌号,每个牌号对品质要求都做了具体说明。

5.4 再生钢铁原料分牌号对夹杂物要求做了详细的规定。其中夹杂物含量不大于0.3%的牌号有10个,所占比例为56%;夹杂物含量不大于0.8%的牌号有5个,所占比例为28%。该标准对夹杂物指标提出了非常严格的要求。

5.5 再生钢铁原料在放射性污染物、爆炸性物品、危险废物、夹杂物等环境保护指标方面做了详细的规定和检验要求。在标准执行过程中,企业应严格按照标准的要求采购相关货物,严把原料关,确保实现优质可再生铁素资源能够自由进口。(全国生铁及铁合金标准化技术委员会秘书长、冶金工业信息标准研究院正高工 卢春生

来源:冶金工业信息标准研究院

本文来源于网络,版权归原作者所有,且仅代表原作者观点,转载并不意味着环保再生国际平台赞同其观点,或证明其内容的真实性、完整性与准确性,本文所载信息仅供参考,不作为环保再生国际平台对客户的直接决策建议。转载仅为学习与交流之目的,如无意中侵犯您的合法权益,请及时与本司联系处理。

寻商机
供应 求购 商城

小程序

扫码关注我们
版权所有 广东中再盟科技有限公司 crainternational.com.cn. All Rights Reserved
粤ICP备20070958号