您好,欢迎来到CRA国际! 请登录|免费注册 服务热线:139-2805-1668

资讯中心

最新最全的行业信息
方大钢铁将参与五矿营口中板股权竞拍
发布时间:2021-07-09 09:13:07 浏览:476

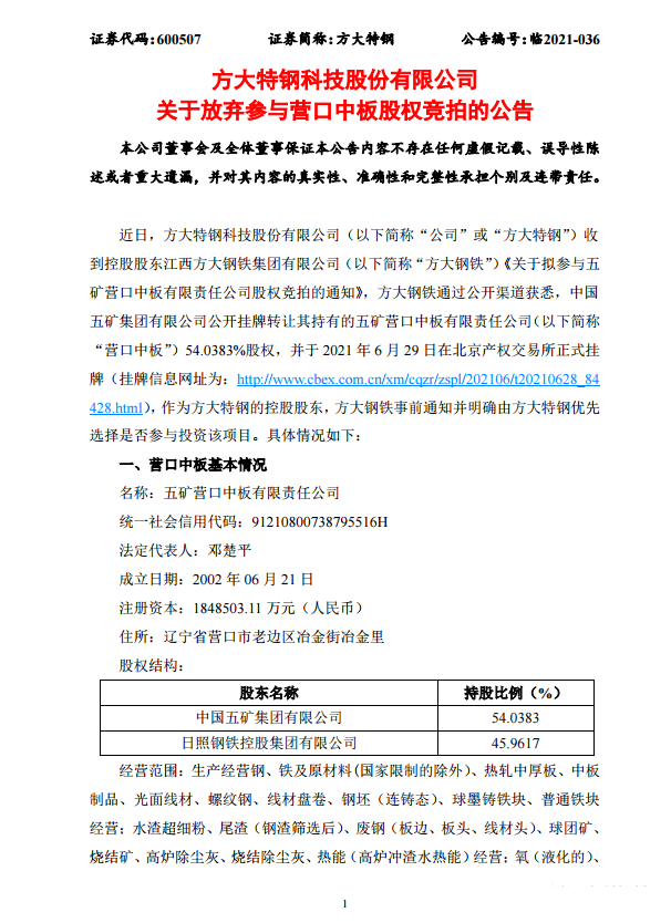
2021年7月7日,方大特钢发布公告,从支持方大特钢做大做强钢铁产业发展战略考虑,为了不使商业机会旁落, 在方大特钢放弃本次商业机会的前提下,方大钢铁将参与五矿营口中板有限责任公司股权竞拍。如方大钢铁成功受让该股权,方大钢铁后续将根据相关法律法规的规定,制定避免同业竞争的解决方案。

(方大特钢公告)

来源:兰格钢铁网

本文来源于网络,版权归原作者所有,且仅代表原作者观点,转载并不意味着环保再生国际平台赞同其观点,或证明其内容的真实性、完整性与准确性,本文所载信息仅供参考,不作为环保再生国际平台对客户的直接决策建议。转载仅为学习与交流之目的,如无意中侵犯您的合法权益,请及时与本司联系处理。

寻商机
供应 求购 商城

小程序

扫码关注我们
版权所有 广东中再盟科技有限公司 crainternational.com.cn. All Rights Reserved
粤ICP备20070958号