您好,欢迎来到CRA国际! 请登录|免费注册 服务热线:139-2805-1668

资讯中心

最新最全的行业信息
广东、内蒙、天津落后产能退场方案汇总
发布时间:2021-06-16 09:06:50 浏览:443

钢铁行业是国民经济的支柱产业,也是高耗能、高污染行业,淘汰落后产能,是推动产业转型发展、打好污染防治攻坚战的重要举措。近期,广东、福建、内蒙古等地纷纷印发落后产能退出工作最新方案,将涉及钢铁行业的部分整理如下:

广东省2021年推动落后产能退出工作方案

江门市2021年度推动落后产能退出工作计划

中山市2021年推动落后产能退出工作方案

福州市2021年落后产能退出工作方案

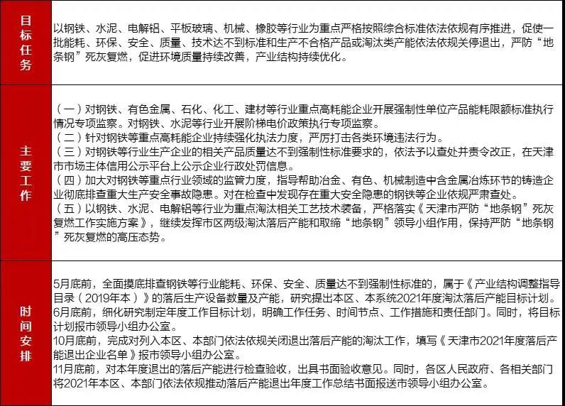
天津市2021年推动落后产能退出工作方案

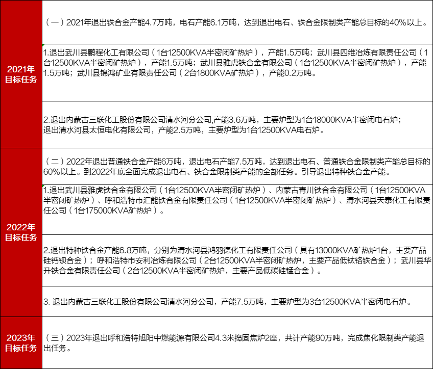
呼和浩特市2021-2023年淘汰落后产能实施方案

内蒙古关于印发淘汰落后化解过剩产能计划的通知

近期,内蒙古自治区工业和信息化厅印发《关于淘汰落后化解过剩产能计划的通知》,《通知》发布了钢铁、铁合金、电石、焦炭(271445.501.71%)等重点行业限制类企业(装备)详细清单,其中涉及到内蒙古9家钢企、17家焦企,将退出高炉11座、转炉12台、5.5米以下焦炉36台,涉及炼钢产能620万吨,炼铁产能665万吨、焦化产能1705万吨。
来源:冶金


本文来源于网络,版权归原作者所有,且仅代表原作者观点,转载并不意味着环保再生国际平台赞同其观点,或证明其内容的真实性、完整性与准确性,本文所载信息仅供参考,不作为环保再生国际平台对客户的直接决策建议。转载仅为学习与交流之目的,如无意中侵犯您的合法权益,请及时与本司联系处理。

寻商机
供应 求购 商城

小程序

扫码关注我们
版权所有 广东中再盟科技有限公司 crainternational.com.cn. All Rights Reserved
粤ICP备20070958号